Bearing Capacity in Layered Soils
One of the foundational pillars of safe design in geotechnical engineering is the bearing capacity. Put simply, bearing capacity is the determination of whether soil can safely support the loads applied to it without experiencing shear failure or excessive settlement. This capacity varies depending on the type of soil, loading conditions, and the geometry of the foundation. Traditional theories of bearing capacity, developed by researchers like Terzaghi, Meyerhof, and Vesic, are based on the mechanisms of soil failure under the foundation. However, in this article, I will focus not on these traditional methods but on the more complex issue of bearing capacity in layered soils and how it is calculated. Instead of delving into all the details found in the literature, I aim to present the essence of the topic and share a few practical tips gleaned from experience.
Understanding the problem
Classic bearing capacity theories often rely on the assumption that the soil beneath a foundation is homogenous and extends deeply uniformly. However, as an engineer who designs in different types of soil and different structures, I can say that the reality is way different from this assumption. Often, different soil types are encountered even at the beginning and end of a structure. Therefore, understanding the logic of layered bearing capacity calculation is very critical.
As you might recall from classical soil mechanics, a foundation under vertical load develops a failure surface, as depicted in Figure 1. It is assumed that this failure surface extends as wide as the foundation's width (B).

If the critical shear surface lies within a layer, the safety of a foundation under vertical load is determined using the classical soil mechanics bearing capacity formulas. Equation 1 below can be used to determine whether the foundation can safely support the applied loads.
Here, q_u is the ultimate bearing capacity, c is the cohesion of soil, N_c, N_q, and N_gamma are bearing capacity factors, q is the surcharge load, B is the width of the strip footing, and gamma is the unit weight of soil.
P.S.: Additionally, shape factors, depth factors, and inclination factors are employed in various approaches to enhance the accuracy of predictions.
The real challenge arises when the thickness of the soil layer beneath the foundation is less than the depth B (refer to Figure 2).

Firstly, it's important to highlight two scenarios in the situation above. The first scenario involves a foundation supported by soil with a rigid base at a shallow depth. The second scenario, which we will explore under various conditions, focuses on layered soil. Long story short, the presence or absence of a rigid base is a key factor. Let's first examine the scenario where there is a rigid base.
Foundation Supported by a Soil with a Rigid Base
In this scenario, the bearing capacity calculated using the classical soil mechanics formula (Eq. 1). However, the factors in this formula (N_c, N_q, N_gamma) are replaced with modified factors derived from the D/B ratio versus soil internal friction angle graph, depending on whether the supporting soil is cohesive or granular.
If the foundation is underlain by granular soil (c = 0) and is a rectangular foundation, modified shape factors are found as shown in Eq. 3, and if it is a soil in undrained condition (phi = 0), it is found as shown in Eq. 4. An example graph is given in Figure 3.

P.S.: For detailed calculations regarding the factors Fqs and F_gamma_s, please refer to Reference 2. While I won't delve into the computations here, those interested can access both numerical examples and all relevant graphs through this reference.
What about layered soil? Literature Review!
We're now turning our attention to situations where the foundation's underlying soil isn't supported by a rigid base but instead varies in soil type. The study of bearing capacity in such layered soils was first introduced by Button in 1953, who concentrated specifically on fully saturated clay (phi = 0). This initial study, however, was later critiqued by Brown and Meyerhof in 1969 for being too optimistic and yielding unconservative results. Building on this, Vesic in 1975 reviewed the earlier test results and proposed his solution, aiming to rectify the inadequacies found in previous analyses.
Vesic's approach considered both types of soil within each layer, including clay as well as cohesionless (c = 0) soils. Nevertheless, no definitive validation of Vesic's analysis and similar studies has been established. Meyerhof (1974) investigated a two-layer system consisting of dense sand over soft clay and loose sand over stiff clay, supporting his analysis with model tests. Subsequently, Meyerhof and Hanna (1978) extended Meyerhof's earlier work to include cohesionless soils (c = 0), validating their findings through additional model tests. This section provides a concise overview of the analyses conducted by Meyerhof (1974) and Meyerhof and Hanna (1978).
Bearing Capacity of Layered Soils
To summarize the topics discussed up to this point, classical soil mechanics for bearing capacity calculations have traditionally been based on the assumption that the soil beneath the foundation is homogenous and of sufficient depth. However, in reality, this condition can vary significantly. In the previous section, we explored the impact of having a rigid base beneath the supporting soil on the bearing capacity. Now, we will shift our focus to scenarios where the foundation rests on soil that is not a rigid base, examining the bearing capacity's response under three different key conditions.
1. Footing on layered clays (all phi = 0)
a. Top layer weaker than lower layer (c1 < c2)
b. Top layer stronger than lower layer (c1 > c2)
2. Footing on layered phi-c soils
3. Footing on layered sand and clay soils
a. Sand overlying clay
b. Clay overlying sand
In the context of bearing capacity in layered soils, the findings by Meyerhof and Hanna (1978) and Meyerhof (1974) provide a foundation for understanding how the bearing capacity can be calculated for soils with varying unit weights, internal friction angles, and cohesion values. This calculation is demonstrated in Equation 5, as follows:
Where
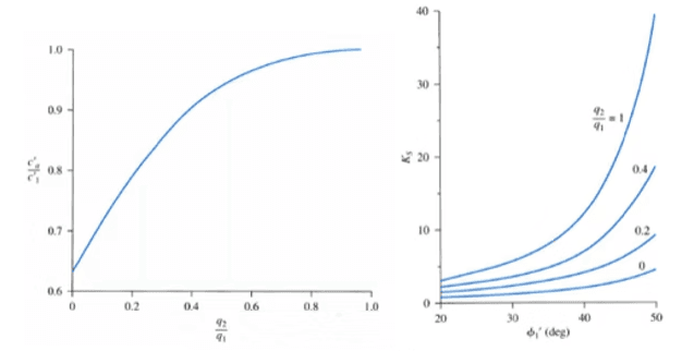
q_b represents the individual bearing capacity of the lower soil layer, while q_t signifies the individual bearing capacity of the upper soil layer. C_a is the adhesive force, and K_s is the punching shear coefficient. For detailed calculations, please see Reference 2. The coefficients C_a and K_s are derived using the ca/c1-ratio of individual bearing capacities of layers and internal friction angle versus ratio of individual bearing capacities of layers graphs, respectively. These graphs are provided in Figure 4 below, with the left figure for C_a and the right figure for K_s.

Special Cases
I would also like to discuss some of the scenarios characterized by the equation given in Eq. 5. Since the special situations that I will mention here are encountered in most designs, more concise and understandable equations are used instead of the long and complex equation given in Equation 5.
Strong sand underlain by saturated soft clay (phi_2 = 0)
Determination of K_s will be from:
Stronger sand underlain by weaker sand (c1 = c2 = 0)
Where
Determination of K_s will be from:
Stronger clay underlain by weaker clay (phi_1 = phi_2 = 0)
Where
Determination of c_a will be from:
Weaker layer underlain by a stronger layer
When a foundation rests on a weaker layer underlain by a stronger layer, the ratio q2/q1 will be greater than one. If the H/B ratio is relatively small, the failure surface at ultimate load will extend through both soil layers. However, as the H/B ratio increases, the failure surface will be confined entirely within the upper, weaker soil layer.

Recap
In geotechnical design, if the effective depth of the foundation impacts two or more soil layers, a detailed calculation of layered bearing capacity should be conducted. This approach has been explained in detail above, and I would like to offer a few hints to aid in understanding.
If the foundation is built on soil supported by a rigid base, it is calculated with the classical formula with the help of corrected factors. One of the important notes here is that since the rigid base is so strong that it will not fail, its support for any bearing capacity to the upper layer should not be taken into account. In case the two layers are stronger or weaker than each other, the effect of both layers on each other is taken into account.
If the characteristic soil properties of the layers - c, phi, and gamma values - differ significantly, using the lowest value in the designs may not be preferred, as it would be a very conservative approach. In these cases, the layered soil approach should be taken into account and a criticism should be made according to the results. However, if there are no major differences between the values, a homogeneous layer assumption can be made by taking the weighted average of the layer thicknesses and soil parameters. According to this weighted average, a new c, phi, and gamma value is determined, and the design is made.
It should also be taken into account that if there is a sandy base on the clay soil, it will create a punching effect on the weak soil below, instead of relying on the high bearing capacity of the solid layer above.
If the ground under the foundation is weak and there is a solid layer under it, in this case, depending on the thickness of the weak layer, all layers can be designed according to the weak soil parameters, or with the prediction that this weak soil will cause problems in the bearing capacity, the rock filling improvement method can be used and the bearing capacity for the second layer can be checked. This is an improvement method, and the engineering interpretation can be made according to the layer thickness under the foundation, and the complete removal of the relatively weaker layer can be evaluated. In this case, rock filling is placed instead, and the foundation is ensured to settle on a stronger base. Further, a comparison is made between the bearing capacity of the rock fill and the load on the foundation. In soils with settlement and bearing capacity problems, rock filling displacement is a widely used method.
In case of construction of important structures such as bridges and viaducts on a wavy ground profile, it is important to place the footings on the same type of ground in order to prevent different settlements. In this context, if there is a relatively weaker layer under one of the foundations, even if bearing capacity is sufficient, removing this layer and performing rock improvement there can also be considered as an alternative. All of these alternatives are solutions that should be evaluated on a project and ground basis.
I kindly request you to share your opinions, suggestions, and examples of your designs and applications on layered grounds.
Bibliography
- [1] Anonymous. Ultimate Bearing Capacity of Shallow Foundations: Special Cases
- [2] Das, B. (2011) Principles of Foundation Engineering. Seventh Edition
- [3] GeoStru. (2017) Ultimate bearing capacity of footings resting on stratified deposits of soil, Meyerhof and Hanna 1978. Available at: https://www.geostru.eu/es/blog/2017/10/12/ultimate-bearing-capacity-of-footings-resting-on-stratified-deposits-of-soil-meyerhof-and-hanna-1978/ (Accessed: 16 March 2025).
- [4] Meyerhof, G.G. & Hanna, A.M. (1978). Ultimate Bearing Capacity of Foundations on Layered Soils under Inclined Load.
- [5] NPTEL. (2013) Advanced Foundation Engineering. Available at: https://archive.nptel.ac.in/courses/105/108/105108069/# (Accessed: 16 March 2025).
- [6] Uncuoglu, E. (2020) Tabakali Zeminlerde Tasima Gucu.
